比亚迪寻找新技术红利 重塑竞争优势
在中国汽车产业过去几年的剧烈洗牌中,比亚迪几乎定义了“胜利”的样子。公司在2019年前后一度深陷经营压力,而五年后销量登顶、市值突破万亿元,成为中国新能源汽车最具代表性的赢家。它既是价格战的发起者,也是技术战的主导者;既把插电混动推成了燃油车的替代品,也重塑了大众市场的定价体系。

人们很容易将比亚迪的崛起归因于提前押中了电动化转型的风口,但支撑其规模不断扩大的是一套清晰的技术转化为商业增长的路径:用技术建立可感知的体验差,再用制造能力压低成本,最终把这种差异转化为价格优势和市场份额。

然而,技术红利不会长期停留在一家企业手中。它的生命周期取决于领先优势被复制的速度以及用户是否持续为这种差异买单。在比亚迪擅长的三电技术上,竞争对手已经在电池续航里程、能耗、热管理等方面逐渐抹平差距;而在辅助驾驶、智能座舱以及AI等智能化方向,比亚迪并不具备先发优势。王传福曾表示,过去几年,比亚迪打的是“顺风战”,现在对手与自己的技术差距越来越小。
2025年,比亚迪销量同比增速降至7.73%,低于上一年的41.3%。在持续三年的价格战后,公司单车均价下探至约11万元,净利润四年来首次下滑,员工人数减少近10万。销量、利润、组织规模几乎都在扩张的比亚迪开始显露出调整和收缩的迹象。
中国新能源汽车市场竞争已经进入相持阶段。比亚迪很难再找到“躺平”的弱势竞争者。无论是产业资本绑定还是地方国资投入,还在牌桌上的公司都进入到一种“不能输”的状态。这家全球新能源汽车销量冠军迫切寻找新技术红利。这项技术需要用户愿意为之付费,竞争对手短期难以复制,并且公司能够以足够低的成本迅速铺开。第一代刀片电池和DM混动技术曾做到了这一点,现在比亚迪希望二代刀片电池和闪充网络会是下一个答案。
造车23年,比亚迪赢得过几次重大转折。现在,这家公司需要证明,在环境变化、对手逼近、规模见顶之后,依然留在牌桌上,继续赢下去。王传福的强项不在于发明了多少全新技术,而是他把技术、制造和管理组织到一起,让技术成功落地为商业上的规模胜利。
DM混动技术是比亚迪最关键的一次押注。它并未重新发明混动原理,而是把日系品牌从“以油为主”的开发思路改成“以电为主”,用大功率电机和更大电池优先覆盖日常通勤场景。这让电动汽车的动力响应更直接,纯电通勤能力更强,整车的平顺性、静谧性和经济性明显优于同级燃油车。
比亚迪的DM混动技术起到了重要作用。当其他自主品牌仍在沿着更接近日系油混的路线摸索时,比亚迪已经把插混做成了燃油车在主流市场的直接替代品。成本则帮助比亚迪把这轮技术优势扩散到最极致的范围。通过垂直整合模式,自研自制电池、电机、汽车电子、模具、功率半导体和内外饰等一辆电动车中成本最高的核心环节,比亚迪实现了成本优势。
这种优势最终变成了价格武器。2023年中国车市价格战打响,比亚迪率先把“油电同价”推向主流市场;到2024年,又进一步打出“电比油低”。以秦PLUS DM-i为例,这款车型的购车门槛从2021年的10.58万元降至2024年的7.98万元,同价位燃油车很难在使用成本上与之比拼。
在竞争尚不充分的空白期,比亚迪率先把技术领先、制造效率和规模化执行串成一套完整链路,并将其稳定兑现为市场胜势。问题是,支撑这套方法论的关键环节正同时松动,这也不再是比亚迪独有的优势。吉利很快在2024年推出新一代电混技术,直接对标比亚迪DM路线,强调更强的电感体验和更高性价比。2025年2月上市的银河L6 EM-i,起售价7.98万元,百公里亏电油耗低至2.9L,发动机热效率达到46.5%,核心参数指标都超过了当时比亚迪同级产品,价格却更低。
比亚迪垂直整合带来的成本优势出现了边际递减,一旦规模效应逼近上限,自制未必始终比外采更有优势。新能源汽车产业链已经发展到了相对成熟阶段,其他汽车企业可以找到足够多替代供应商,转移成本空间。政策变化也在限制比亚迪最擅长的价格工具。在“反内卷”背景下,比亚迪常用的高频调价和快速促销的打法受到限制,其市场灵活性大幅下降。
中国新能源汽车行业已经结束了靠先发红利快速改写格局的阶段,进入了一场更细致、更漫长的贴身肉搏。遭到围攻的比亚迪不能只守住原有规模,它还必须找到新的技术优势。它瞄准了智能驾驶。自2023年底,比亚迪在全市场开出最高薪资水准招兵买马,快速组建了一支约4000人规模的智驾团队,并在一年内完成了自研方案量产。
去年3月,比亚迪发布“全民智驾”战略,其最廉价的海鸥车型也具备高速领航辅助功能。战略发布后一周,比亚迪新增订单超过7万辆,进店量环比翻倍。但这股势头很快回落。由于软件开发仓促,实际落地体验不佳,消费者不愿为价格更高的智驾版车型买单。比亚迪缺乏软件开放共享基因,习惯用汽车制造的机械思路开发软件,以人力覆盖进度,却没有建立起与软件开发相匹配的项目节点、单元测试和数据闭环体系。
比亚迪已经意识到这种偏差。公司现在更强调技术与用户场景的结合,要求技术服务于产品和商业落地,产品定义的话语权也在变化,从过去主要由研发院主导,逐步转向更多吸收产品团队的调研结论。对这家相信技术致胜的企业而言,纠偏并不意味着放弃技术路线。经历智能化和高端化试错后,比亚迪仍要靠技术攻坚,重新建立一轮可感知的体验差距。它把新的希望押回更符合自身能力半径的战场——电池和补能。
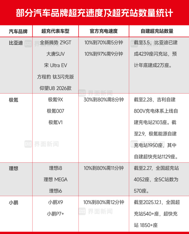
比亚迪最新发布的第二代刀片电池和闪充技术,寄望于复制六年前第一代刀片电池和DM混动技术带来的那轮红利,其核心突破是充电速度的显著提升。比亚迪称,电量从10%充至70%仅需5分钟,从10%充至97%约9分钟。用王传福的话说,“实现充电和加油一样快”。
比亚迪二代刀片电池的突破性在于磷酸铁锂体系下,电芯能量密度突破200Wh/kg,行业里只有宁德时代第五代磷酸铁锂电池能够比肩;二是给大型车塞下122度大容量电池的同时,仍可实现9分钟闪充,今年能达到这一水准的也只有两三家。去年,比亚迪已经对外发布闪充技术,只搭载在汉L、唐L两款高价车型上,配套闪充站则落在门店,数量仅4000座。这两款车最终市场反响平平。今年比亚迪调整策略,将技术更进一步的二代刀片电池及闪充技术,首批铺到15万元至百万元级别的10款车型上,还要在全国兴建2万座闪充桩。
这一转变将强化闪充在终端的用户感知。20万元以下汽车品牌很少在补能环节重压资源。比亚迪如果能把闪充站铺开,将比竞争对手多一个强势且难以被短时间追赶的卖点。对其高端品牌而言,补能网络是品牌形象和服务能力的外化,可以提升消费者用车便利性和优越感。比亚迪的闪充策略放大了自研自制电池的优势,通过储能与电池业务的成本协同,对冲当下行业原材料价格和锂价波动带来的电池成本压力,从而对竞争对手形成新的成本优势。
不过,这条新路径也远未被证明成功。比亚迪正对现有公共充电站进行配储改造。单个闪充站的设备成本约为200万元,是普通快充站的6倍;若再计入电网扩容、土地租赁和高压变压器升级等成本,单站总投入可能超过500万元。这将对比亚迪的现金流和投资效率形成不小压力。目前,第5000座闪充站已落地,但距离2万座的目标仍有不短距离。
行业对持续大倍率快充可能带来的电池寿命影响仍存有疑虑。高能量密度、高充电倍率和长寿命长期被视为电池领域的“不可能三角”。比亚迪第二代刀片电池的技术壁垒并不算特别深。通过石墨有序排列、高电导电解液等方式降低内阻,行业内早已有相似思路。今年已有数家竞争对手能够将磷酸铁锂高倍率电池做到和比亚迪二代刀片电池相当程度,部分企业甚至在规划能量密度更高的三元闪充路线。第二代刀片电池在结构和工艺上均有调整,可能涉及搅拌、叠片等设备改造,不排除新建产线的可能。这意味着其量产爬坡仍需时间,短期内难以直接转化为销量增长。
中国新能源汽车行业快速拉开差距的窗口已经收窄。今天的竞争不再取决于谁更早入场,而取决于谁还能持续创造差异。正如丰田在混动确立优势后仍持续迭代电驱系统,苹果在智能手机进入存量竞争后仍不断加码芯片和生态整合,成熟企业要想再进一步,靠的从来不是守成,而是持续不断地技术投入。比亚迪如今也站在这样的节点上。它需要证明的不仅是赢下又一轮销量竞赛,而是当原有武器被同行迅速复制之后,它有能力重新建立一轮足够清晰、足够持久的技术壁垒。只是这一次的竞争环境更拥挤,技术扩散更快,留给领先者独享红利的时间也更短。

