贾浅浅论文被指涉嫌大面积抄袭 多处内容雷同未标注引用
近日,博主“抒情的森林”发帖称,诗人、西北大学文学院副教授、陕西省青年文学协会副主席贾浅浅发表于2014年7月《文艺争鸣》的学术论文《文学视阈下贾平凹绘画艺术研究》,涉嫌抄袭四位不同作者已发表的文章。

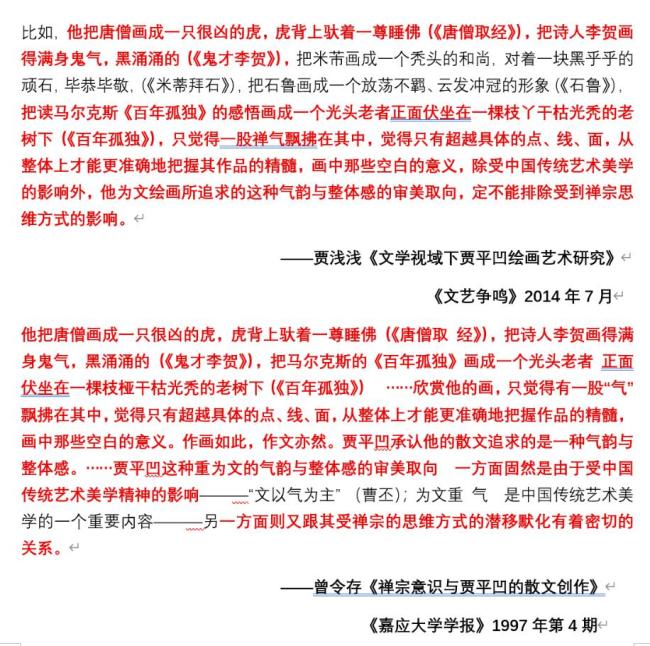
“抒情的森林”发现,贾浅浅将学者朱良志在2006年《中国艺术的生命精神》中关于中国画普遍理论的核心观点移用于她的论文中,评价其父亲贾平凹绘画作品“气韵生动”。此外,贾浅浅论文中关于贾平凹画作《唐僧取经》《鬼才李贺》《百年孤独》等作品的描述,与学者曾令存1997年发表的《禅宗意识与贾平凹的散文创作》一文的文本存在大面积重叠。不仅画作名称、具体意象描述如“黑涌涌的”、“光头老者”等语句雷同,其关于贾平凹绘画“追求气韵与整体感”、“受禅宗思维影响”的核心观点及完整论述段落也近乎一致,且未标注引用文献。

在论述中国画“笔墨与空白”关系的关键章节,贾浅浅文章的部分段落与画家季酉辰2010年发表的《赋形式以精神》一文高度相似。从“绘画的生命力在于笔墨与空白间的张力”这一核心论点,到“空白与笔墨……如同阴与阳、有与无一样永远在不停地流动”等多句表述,均被直接挪用,仅有个别词语顺序微调,也没有标注引用文献。

贾浅浅文章开篇对中国绘画“三阶段论”的论述,其整体框架、逻辑推演及所引古人语句,与作家韩羽2008年12月发表于《美文》杂志的文章高度一致。在关于“文画关系”、“题跋艺术”等部分的论述中,从独特的个人化比喻(如“语言的磨刀石”)到具体的论证过程,二者也呈现出雷同之处,亦未标注引用文献。值得注意的是,《美文》杂志的创办人和主编正是贾平凹。

从时间线看,上述四篇文章发表时间均早于贾浅浅论文的2014年。综合对比材料来看,贾浅浅并非一般的观点借鉴或合理引用,而是对其余作者已发表的、具有独创性的核心论述、理论分析及具体描述进行了系统性、非引用的文本挪用。

“抒情的森林”还发现,贾浅浅《文学视阈下贾平凹绘画艺术研究》一文本身存在多处文字错误。在论述中国传统文化典故时,作者将艺术史上著名的“米芾拜石”误写为“米蒂拜石”。同时,将常用的引语“常言道”误写为“常言到”。

在西北大学文学院官网的个人简介中,这篇涉嫌抄袭且存在错字的论文被贾浅浅本人列为其重要的学术成果。此外,在贾浅浅“近年来的主要科研成果”中,排在首位的《生命的言说与意义——试论贾平凹的书法创作》同样存疑。“抒情的森林”指出,贾浅浅于2014年6月发表的这篇论文部分内容与其父贾平凹的《马治权的书法作品》一文高度相似。贾平凹发表于1994年7月、刊登于1998年第5期《书画艺术》的这篇对另一位书法家马治权作品的评述,20年后,部分语句被女儿“张冠李戴”用在了自己身上。

教育部《高等学校预防与处理学术不端行为办法》认定的学术不端行为包括剽窃、抄袭、侵占他人学术成果以及篡改他人研究成果。任何形式的剽窃、抄袭、侵占他人学术成果的行为,都是严重违反学术道德和学术规范的行为,不仅侵犯了他人的知识产权,更是对学术诚信的践踏,严重影响了学术研究的正常秩序。记者就此事多次尝试联系陕西省青年文学协会与西北大学相关部门,但所拨打电话均无人接听。截至目前,涉事方均保持沉默。



