车主注意 疲劳驾驶新规即将实施 精准全维度监管
近日,公安部正式发布了《机动车驾驶人疲劳驾驶认定规则》(GA/T 2372-2026),新规将于6月1日在全国范围内实施。新规定摒弃了以往仅依据驾驶时长来判断疲劳驾驶的单一方法,引入了驾驶行为、生理状态和生活轨迹三个维度进行综合判定。只要满足其中一个条件,即被认定为疲劳驾驶。这项规定适用于所有车型的驾驶人,并特别加强了对客运车辆驾驶人的监管。

根据新规定,以下情形之一将被认定为疲劳驾驶: - 机动车驾驶人连续驾驶超过4小时未停车休息或停车休息时间少于20分钟; - 客运机动车驾驶人在晚10点至次日凌晨6点之间连续驾驶超过2小时未停车休息或停车休息时间少于20分钟; - 客运机动车驾驶人在24小时内累计驾驶时间超过8小时。 这里提到的客运机动车驾驶人指的是从事道路旅客运输经营活动的驾驶员。

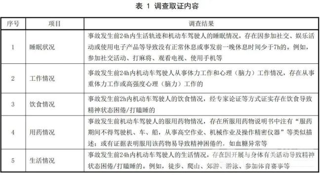
在道路交通事故调查中,如果发现具备避险条件但未采取有效措施的驾驶人存在以下情况之一,也可认定为疲劳驾驶: - 通过监测设备(如视频监控设备、脑电测量设备等)检测到驾驶人在事故发生前10分钟内出现生理疲劳闭眼或疲劳程度脑电波特征数值低于30的情况; - 询问或讯问结果表明驾驶人在精神难以集中或恍惚状态下仍继续驾驶; - 调查显示驾驶人在出发前的睡眠状况、工作、饮食、用药等方面存在问题。

该规定的出台标志着疲劳驾驶监管进入了“精准化、全维度”的新时代。对于驾驶者来说,遵守这些规定不仅是避免处罚的基础,更是保障自身及他人安全的关键;而对于交通管理部门而言,明确的标准与取证方式有助于更有效地打击疲劳驾驶行为,进一步提高道路交通安全性。
自6月1日起,全体驾驶人需严格遵守这一新规定,培养良好的驾驶习惯,拒绝疲劳驾驶,共同维护出行安全。

