买一套房补贴10万 杭州多地安排上了 购房+消费券活动启动
近日,杭州多个区域推出购房加消费券补贴活动,针对新建商品房进行购房补贴,包括住宅和非住宅项目。以下是各区的具体细则:

临安区提供限时购房补贴,在2026年3月15日至6月30日期间购买参与活动的新建商品房住宅,并完成网签的完全产权自然人可获得每套10万元的购房补贴(限定200个名额)。此外,还实施团购补贴,鼓励机关、企事业单位组织员工在本区团购新房,团购3套或5套及以上分别给予购房人2万元和3万元的团购补贴(限定100个名额)。

临平区对2026年3月11日至3月31日购买区内参与“消费券”活动的新建商品住宅的购房者,每套补贴10万元消费券,使用时间为2026年5月1日至6月30日。对于共同购买一套住房的情况,需商定其中一人为活动对象,以网签系统记录时间为准。

拱墅区对2026年1月1日至3月31日购买区内新建非住宅项目的购房人,在办理不动产权证后按照房屋总价的1.5%标准给予补贴。申请时限为正常交付后合同约定交房日期次月起12个月内申报;延期交付则在项目竣工验收备案日期次月起12个月内申报,逾期不再受理。申请材料包括购房合同、发票及不动产权证等。流程为向属地街道或园区提交申请,经初审、区住建局审核后发放补贴。

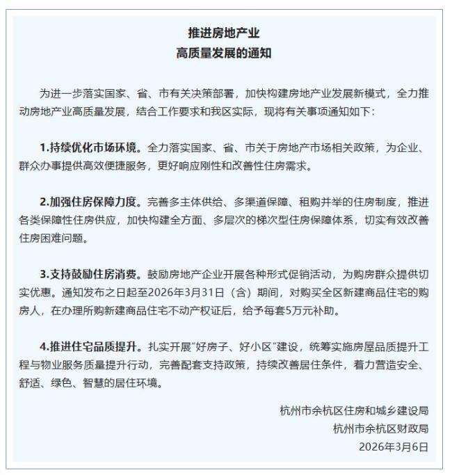
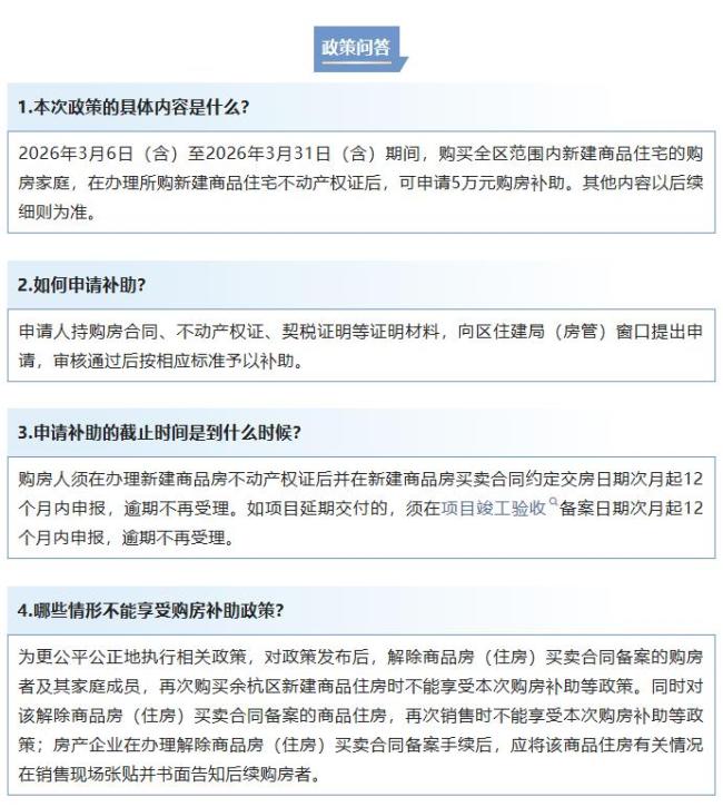
余杭区即日起至2026年3月31日,对购买区内新建商品住宅并在办理不动产权证后的购房者,每套补助5万元。购房人须在合同约定交房日期次月起12个月内申报,如项目延期交付,则在项目竣工验收备案日期次月起12个月内申报,逾期不再受理。

萧山区除特定街道外,其他商品住宅均可参与补贴。根据所在街道不同,购房补贴分为三档:北干街道等地发放3万元消费券,蜀山街道等地发放4.5万元消费券,楼塔镇等地发放6万元消费券。消费券可用于抵扣首付款或购房款,先买先得。同时,各机关单位组织青年职工团购新房时,鼓励房企给予优惠。

钱塘区在2026年1月14日至3月31日内购买参与消费券活动的新建商品房住宅并完成网签的完全产权自然人,可享受普通消费券和汽车消费券补贴。符合条件的购房者每套可获10万元或7.5万元普通消费券,以及5万元汽车消费券,两项补贴可以叠加。



