国内一快递公司上线轿车托运服务 自驾游后车辆也能“快递”回家
国内一快递公司上线轿车托运服务自驾游后车辆也能“快递”回家!春光明媚,正是举家自驾出游的好时节,但长途跋涉后返程往往让人感到疲惫。近日,有网友发现可以通过顺丰“快递”将车辆送回家。

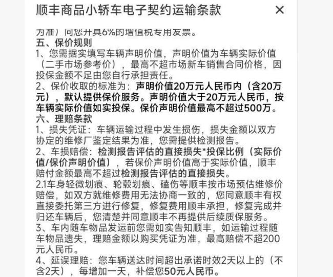
这项轿车托运业务于去年4月左右上线,主要面向个人用户。可托运的车型包括车身尺寸不超过5.2米长、2.1米宽、2米高且重量不超过3吨的轿车、SUV和越野车。托运费用和时效由系统自动计算。

托运过程中,车辆会获赠20万元保价服务。若保价金额超过20万,则按万分之一收取额外服务费。车辆到达目的地后还会进行再次验车,如发现新增划痕或其他损伤,可以及时反馈处理。

在“顺丰速运+”微信小程序上,选择始发地、目的地、取车时间及保价金额后,系统会自动生成费用明细。例如,从湖北武汉到江苏连云港约800公里的路程,选择“大板拼车”方式费用约为1963元,预计4月3日左右送达;而选择“小板专车”方式则可在3月26日左右送达,费用约为4717元。国内一快递公司上线轿车托运服务自驾游后车辆也能“快递”回家!

